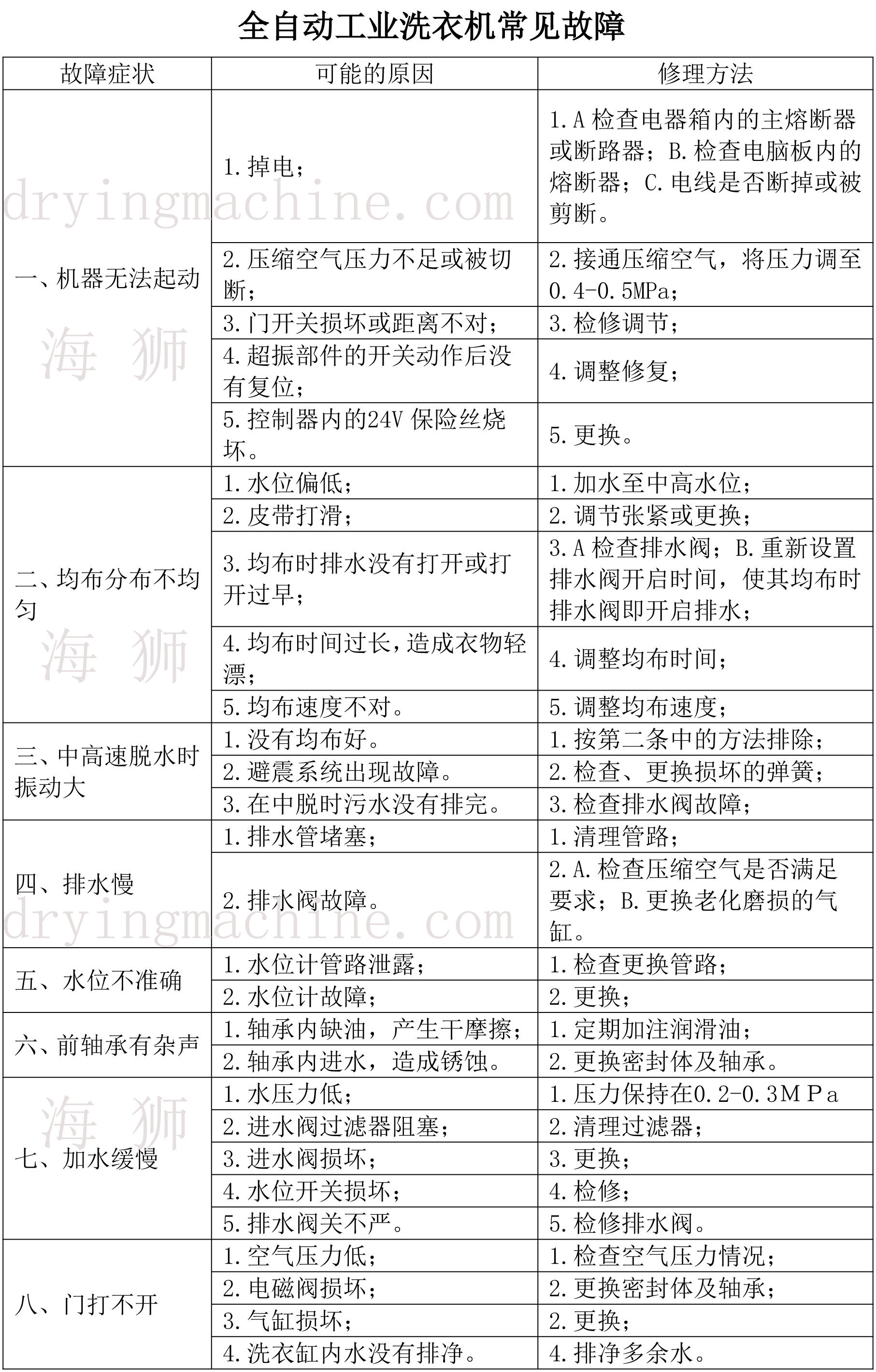
全自動工業洗衣機也叫做洗滌脫水機,簡稱洗脫機,是酒店、賓館、學校、醫院、工礦企業、水洗廠洗衣房常見洗滌設備。因為長期使用,難免出一些故障。
如:洗脫機無法啟動,均布不均勻,脫水震動大,排水慢,水位不準確,加水緩慢,前軸承雜音等常見故障。
這里海獅工業洗衣機廠家列舉出以上常見故障的解決方案,方便大家對工業洗衣機故障進行排查解決。
附:全自動工業洗衣機常見故障解決方案

泰州海獅機械設備有限公司
聯系人:王先生
電話:18262305868
QQ:1198805958
郵箱:1198805958@qq.com
地址:江蘇省泰州市海陵區海陵北路822-2號
時間:2025-07-28 19:56:33 來源:海獅工業洗衣機
全自動工業洗衣機也叫做洗滌脫水機,簡稱洗脫機,是酒店、賓館、學校、醫院、工礦企業、水洗廠洗衣房常見洗滌設備。因為長期使用,難免出一些故障。
如:洗脫機無法啟動,均布不均勻,脫水震動大,排水慢,水位不準確,加水緩慢,前軸承雜音等常見故障。
這里海獅工業洗衣機廠家列舉出以上常見故障的解決方案,方便大家對工業洗衣機故障進行排查解決。
附:全自動工業洗衣機常見故障解決方案

聯系人
王先生
手機號碼
18262305868
